网传石家庄拟出台物业服务企业退出项目名单行业人士认为值得借鉴
近日,网传石家庄住建局要对当地物业服务企业出狠招,将那些“招人恨”的物业企业纳入失信名单的消息引发热议。
网传信息显示:如果物业服务企业负有责任致使业主频繁投诉举报、采用捆绑收费、限制或变相限制业主使用水电气暖、公共收益收支情况未在小区醒目位置公示、私自上调物业费、私自施划机动车停车位收取租金等行为将纳入失信黑名单。住建部门将定期把物业公司信用信息结果通报辖区街道办、居委会、业委会提示信用风险。

▲网传信息网友评论(来源/网页截图)
有网友评论:应该为住建部门这一招击掌叫好,唯希望真正落到实处,切切实实维护广大业主合法权益。也有网友认为:也建议政府部门出台相关政策、对于拖欠半年之久业主例(列)入失信黑名单。
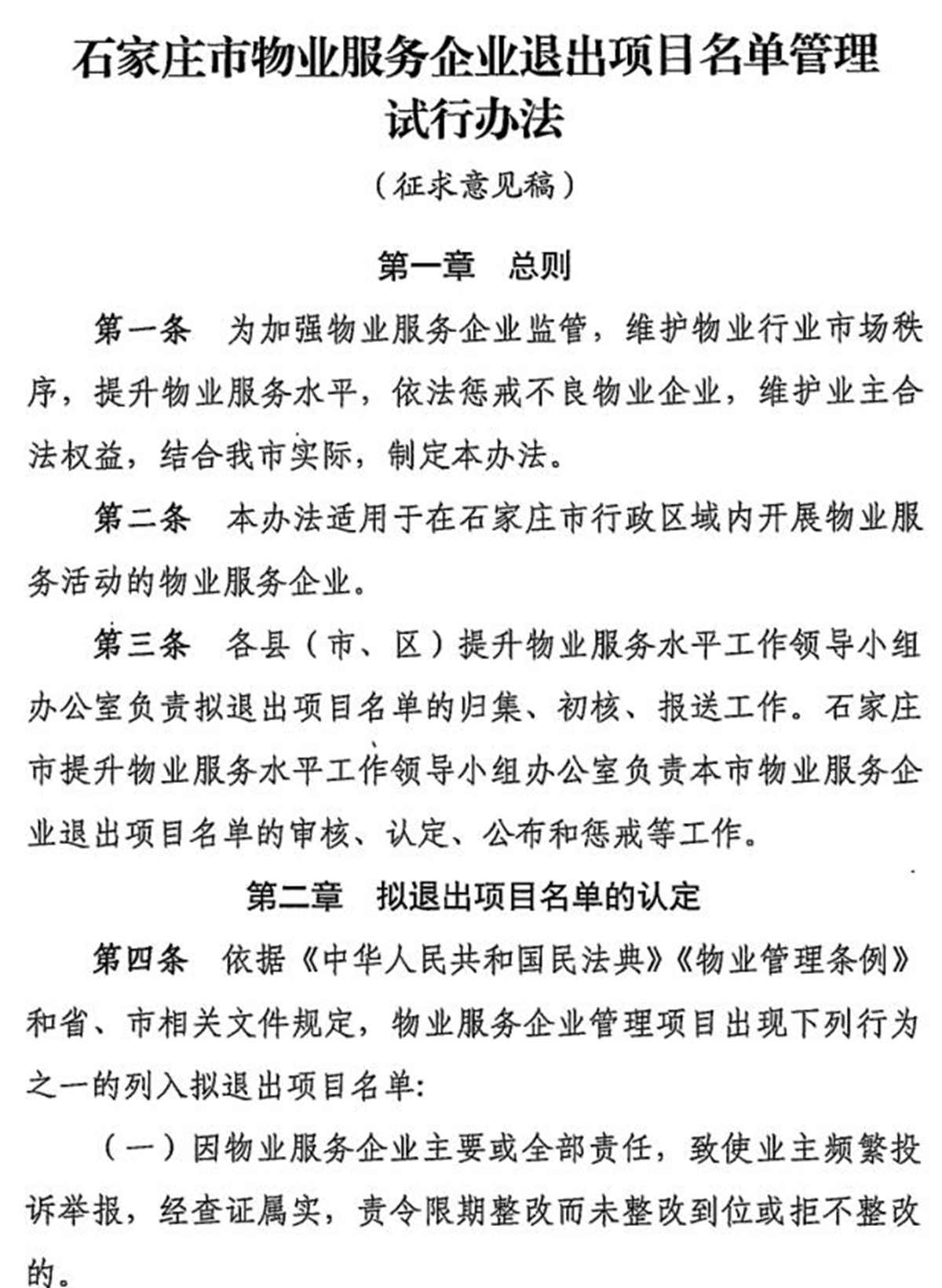
网传信息是否属实?大众新闻报注意到,4月11日,石家庄住建局官方网站发布了两条征求意见公告。分别为《石家庄市物业服务企业信用信息管理办法》和《石家庄市物业服务企业退出项目名单管理试行办法》公开征求意见公告。其中网传信息内容系《石家庄市物业服务企业退出项目名单管理试行办法》(下称退出试行办法)部分内容。
退出试行办法公开征求意见公告内容显示:为进一步规范和加强石家庄是物业服务管理工作,维护业主合法权益,惩戒不良物业服务企业,提升物业服务水平,石家庄市住建局研究起草退出试行办法。征求意见时间为2024年4月10日至5月10日,意见反馈为电子邮件和书信两种方式

▲意见征求公告(来源/石家庄住建局)
根据石家庄市住建局研究起草的退出试行办法意见征求稿,物业服务企业出现因物业服务企业主要或全部责任,致使业主频繁投诉举报,经查证属实,责令限期整改而未整改到位或拒不整改;限制或变相限制业主使用水、点、气、暖等实施捆绑收费行为向业主收取装修押金、装修保证金等行为;未经法定程序,私自上调物业费、私划机动车停车位收取租金;公共收益收支情况未在小区醒目位置公示;将物业管理企业内的全部物业管理一并委托给他人;因物业服务企业行为不当,引发重大群体上访或越级上访事件造成严重不良后果;经司法机关或行政机关确认,由物业服务企业负主要责任或全部责任发生的重大安全责任事故,或发生性质恶劣、危害严重、社会影响大等行为造成严重后果等7种行为将被认定为拟退出项目名单。

▲退出试办法征求意见稿(来源/石家庄住建局)
据行业人士透露,早期物业服务企业实行一、二、三级资质等级审批,并根据不同的等级对注册资金、管理规模、员工持证情况等进行审批和检查。自物业服务企业资质审批取消后,任何人只要注册一家物业公司都可以去承接小区管理,势必行业会参差不齐。石家庄住建局拟出台的信用管理办法和退出试行办法是一种事中与事后的监管,同时也是资质审批取消后行业主管部门的抓手,值得学习借鉴。
